Accéder au Groupe communautaire gratuitsessions live, replays, ressources offertes, tutoriels...
Planifier une session stratégique20-30 min pour identifier vos leviers de croissance avec l’IA et l’automatisation
Rejoindre le groupe communautairesessions live hebdo, replays, ressources offertes, tutoriels...
Utiliser le GPT "n8n Workflow Analyzer"🔍 Explorer 🧠 Comprendre 📊 Analyser 📘 Documenter 📚 Apprendre
Découvrir le site de LEADSFLOWAILibérez le potentiel de votre entreprise grâce à l’IA et l’automatisation
Réserver mon Diagnostic StratégiqueBooster mon entreprise avec l’IA et l’automatisation
Réserver mon Diagnostic StratégiqueBooster mon entreprise avec l’IA et l’automatisation
Découvrir l'Ecosystème LeadsFlowAIRejoindre l'écosystème : SAAS + Groupe Premium
Découvrir l'Ecosystème LeadsFlowAIRejoindre l'écosystème : SAAS + Groupe Premium

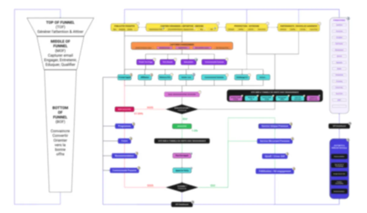
La Roadmap Infinity Stack
Découvrez votre machine de croissance automatisée (boostée par l’IA)

Télécharger la Roadmap Infinity Stack
Propulsé par LeadslowAI
social media iconsocial media iconsocial media iconsocial media iconsocial media iconsocial media icon

Politiques de confidentialité